緊急事態宣言が発令されると、私たちの日常生活は大きく変わります。どのような影響が私たちに及ぶのか、具体的に理解していますか? この記事では、緊急事態宣言が出た際に私たちの生活にどんな変化があるのかを探ります。
緊急事態宣言とは?
緊急事態宣言は、特定の危機的状況に対応するために発令される公式な通知です。公共の安全を守り、感染症の拡大防止や災害対策を目的とします。その影響は、私たちの日常生活に直接的な変化をもたらします。
定義と背景
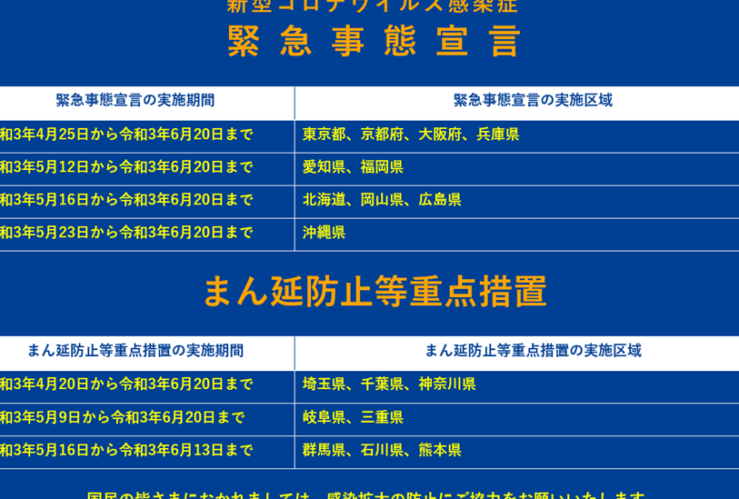
緊急事態宣言は、特定の法律に基づいて発令されます。日本では主に新型インフルエンザ等対策特別措置法が適用されます。この法律は、感染症の蔓延や自然災害など、緊急の事態に柔軟に対応することを目的としています。過去の例として、2011年の東日本大震災や2020年の新型コロナウイルスの流行が挙げられます。これらの時期には、宣言が発令され、様々な措置が取られました。
発令の目的
発令の目的は、主に以下の点に集約されます。
- 公共の安全の確保:緊急事態において、パニックを防ぎつつ最適な対応を行うため。
- 感染症の拡大防止:人との接触を減少させ、ウイルスの感染を抑えること。
- 医療体制の維持:医療機関への負荷を軽減し、必要な医療サービスを確保。
- 経済活動の調整:影響を受ける業界への支援や、経済回復に向けた措置を講じること。
緊急事態宣言出たら何が変わる
緊急事態宣言が発令されると、私たちの生活にさまざまな変化が現れます。これらの変化は社会的および経済的な側面で顕著に表れます。
社会的影響
- 外出制限: 基本的な外出が制限され、人々の行動が制約される。
- イベントの中止: 大規模イベントや集会が自粛され、文化的活動が影響を受ける。
- 学校の閉鎖: 学校が臨時休校になり、オンライン授業が導入されるケースが増える。
- 感染症対策の強化: マスクの着用や手指消毒の徹底が求められ、公共の場での衛生対策が強化される。
経済的影響
- 企業の営業制限: 一部の業種では、営業の時間や規模が制限されることがある。
- 雇用の不安: 一時的な解雇や労働時間の短縮が見られて、経済の不安定感が増す。
- 消費活動の低下: 外出自粛に伴い、ショッピングや飲食店の利用が減少する。
- 公的支援の実施: 経済的影響を緩和するために、政府が支援策を発表することが多い。
各種対策の実施
緊急事態宣言が発令された際には、さまざまな対策が実施されます。これにより私たちの生活や活動に多くの変化がもたらされます。以下に、主要な対策項目を詳しく見ていきましょう。
企業の対応策
企業が緊急事態宣言に対処するためには、迅速で効果的な対応が必要です。以下の手順を踏むことで、必要な対策を実施できます。
- 社内状況の評価を行う。リモートワークの導入や営業方針の見直しが必要か確認する。
- 従業員への情報共有を徹底する。最新の指示や注意事項を迅速に伝達する。
- 労働環境の安全対策を強化する。衛生管理やソーシャルディスタンスのルールを設ける。
- 事業の継続計画(BCP)を策定する。全社的に緊急時の対応策を文書化する。
- 状況を定期的に再評価する。外部のアドバイスを受けながら対応策を見直す。
このように、企業は内部の状況をしっかり把握し、従業員と顧客の安全を最優先に考えた行動が必要です。
学校および教育機関の変更
学校や教育機関も緊急事態宣言が発令されたときに、さまざまな変更を行います。これによって生徒や教職員の安全が確保されます。具体的な手順は以下の通りです。
- 授業形態を見直す。オンライン授業の導入や分散登校を検討する。
- 衛生管理の方針を強化する。定期的な消毒やマスクの着用を義務付ける。
- 家庭への通知を行う。保護者に新たな措置についてしっかり情報提供する。
- 学習サポートを提供する。オンライン教材やリソースを活用して学びを続ける環境を整備する。
- 心理的サポートにも配慮する。教職員向けのメンタルヘルス支援策を講じる。
市民生活への影響
緊急事態宣言が発令されると、市民生活には重大な影響が現れます。この影響は社会的および経済的な側面にわたり、私たちの日常生活に広がります。
外出制限とその影響
緊急事態宣言による外出制限は、個人の活動や移動に直接的な制約をもたらします。具体的な変化は次の通りです。
- 外出を自粛する:不要不急の外出を避ける必要があります。
- 職場の対応を確認する:企業によってリモートワークの導入や時差出勤が行われます。
- 地域の状況を把握する:生活圏内の公共交通機関や施設の営業状況を確認することが重要です。
- 家族や友人と連絡を取る:外出が難しい中でも、コミュニケーションを大切にしましょう。
このような制限によって、私たちの社交的な活動や日常的なリズムが変わり、ストレスを感じることも多いでしょう。
生活必需品の供給状況
緊急事態宣言が発令されると、生活必需品の供給状況にも影響が出ます。次のポイントを押さえておくことが肝心です。
- 買い物の計画を立てる:必要な物をリストアップし、効率的に買い物を行います。
- オンラインでの購入を検討する:自宅に居ながらにして商品を手に入れる方法を選びます。
- 衛生管理に気をつける:買い物後は手洗いや消毒を徹底することが重要です。
- 供給状況を確認する:各店舗やオンラインショップで在庫状況を常にチェックします。
結論
緊急事態宣言が発令されると私たちの生活は大きく変わります。外出制限や学校の閉鎖などが実施されることで日常生活に直接的な影響が及ぶことを理解することが重要です。企業や教育機関もそれぞれの対策を講じる必要があり私たちの働き方や学び方も変化します。
これに伴い生活必需品の供給や消費活動にも影響が出るため計画的に行動することが求められます。私たちはこのような状況下でも柔軟に対応し安全を確保しながら生活を続けていく必要があります。
